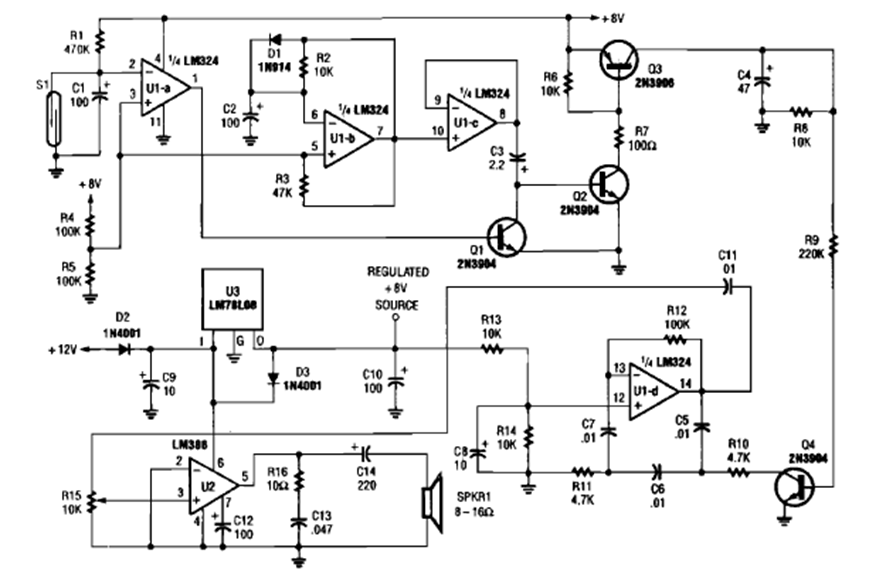
Esta alarma se activa si alguien deja una puerta abierta. Se puede encontrar en la Enciclopedia de Circuitos Electrónicos, Volumen 5, de 1995. El circuito utiliza componentes que siguen siendo comunes hoy en día.
En el circuito de la figura tenemos una aplicación de un transistor como oscilador. Para ello,...
La acción rápida de conmutación del 4093 ayuda a obtener un circuito de interruptor nocturno que no se...
La frecuencia de este oscilador depende de los capacitores y valores típicos para los resistores son...