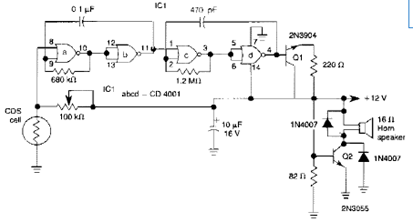
Este circuito se obtuvo de la Enciclopedia de Circuitos Electrónicos de 1995, Volumen 5. El circuito utiliza un CMOS 4001 y cuenta con una etapa de potencia de transistor.
En muchos montajes descritos en este sitio de web y en nuestras otras publicaciones hacemos uso de...
El principio de funcionamiento de este circuito es el mismo que el de un cargador convencional de...
Si bien las transmisiones en AM tienden a desaparecer, así como los receptores, un viejo radito...