Esta alarma luminosa de enclavamiento se encontró en la Enciclopedia de Circuitos Electrónicos de 1995, Volumen 5. El circuito se alimenta con 12 V para proporcionar una señal a una etapa de potencia.
En el circuito de la figura tenemos una aplicación de un transistor como oscilador. Para ello,...
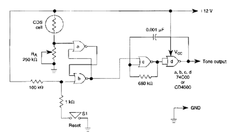
La acción rápida de conmutación del 4093 ayuda a obtener un circuito de interruptor nocturno que no se...
La frecuencia de este oscilador depende de los capacitores y valores típicos para los resistores son...