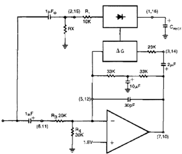
Este ALG, o control automático de nivel de señales de audio, se obtuvo de la revista RF Communications Handbook de 1989. El circuito mantiene la señal entre +14 y +43 dB; el circuito operativo es de propósito general.
En el circuito de la figura tenemos una aplicación de un transistor como oscilador. Para ello,...
La acción rápida de conmutación del 4093 ayuda a obtener un circuito de interruptor nocturno que no se...
La frecuencia de este oscilador depende de los capacitores y valores típicos para los resistores son...