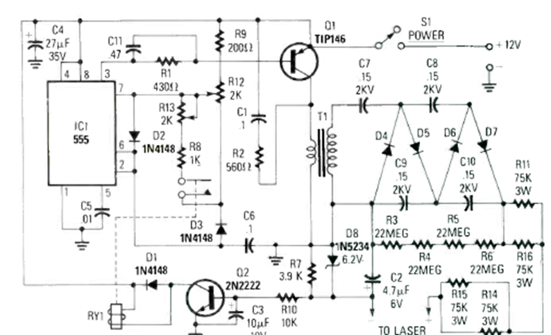
Esta fuente de alta tensión para tubos láser de gas se encontró en el número especial de 1990 de la revista Radio Electronics. El circuito consta de un inversor con multiplicador de tensión.
En el circuito de la figura tenemos una aplicación de un transistor como oscilador. Para ello,...
La acción rápida de conmutación del 4093 ayuda a obtener un circuito de interruptor nocturno que no se...
La frecuencia de este oscilador depende de los capacitores y valores típicos para los resistores son...