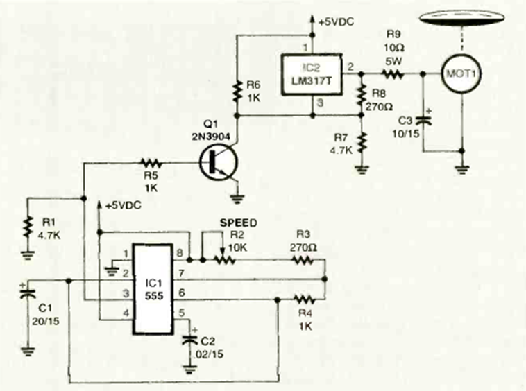
Para experimentos con un disco giratorio a diferentes velocidades, la edición de abril de 1998 de la revista Electronics Now sugiere este control de motor PWM. La corriente con el LM317 es de 1,5 A como máximo.
En el circuito de la figura tenemos una aplicación de un transistor como oscilador. Para ello,...
La acción rápida de conmutación del 4093 ayuda a obtener un circuito de interruptor nocturno que no se...
La frecuencia de este oscilador depende de los capacitores y valores típicos para los resistores son...