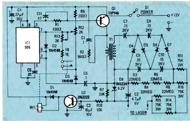
Esta fuente láser HeNe se encontró en la edición de marzo de 1989 de la revista Radio Electronics. Esta fuente generaba unos pocos miles de volts para la ignición del gas.
Este circuito genera descargas de alta tensión, pero inofensivas, dada la baja intensidad de la...
Este transmisor puede generar señales telegráficas que se recibirá en una radio AM común, Con una...
Este es un proyecto de utilidad en el hogar, en la tienda o en un jardín. Con él tenemos el...