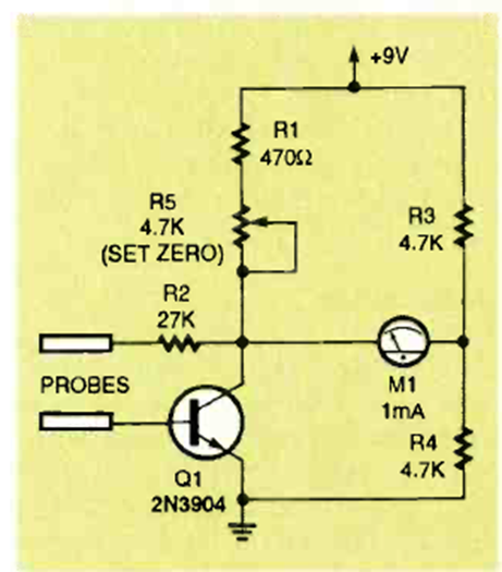
El instrumento detecta pequeñas variaciones en la resistencia de la piel de la persona que sostiene los cables de prueba. El circuito es de una revista Electronics Now de mayo de 1994.

El instrumento detecta pequeñas variaciones en la resistencia de la piel de la persona que sostiene los cables de prueba. El circuito es de una revista Electronics Now de mayo de 1994.
