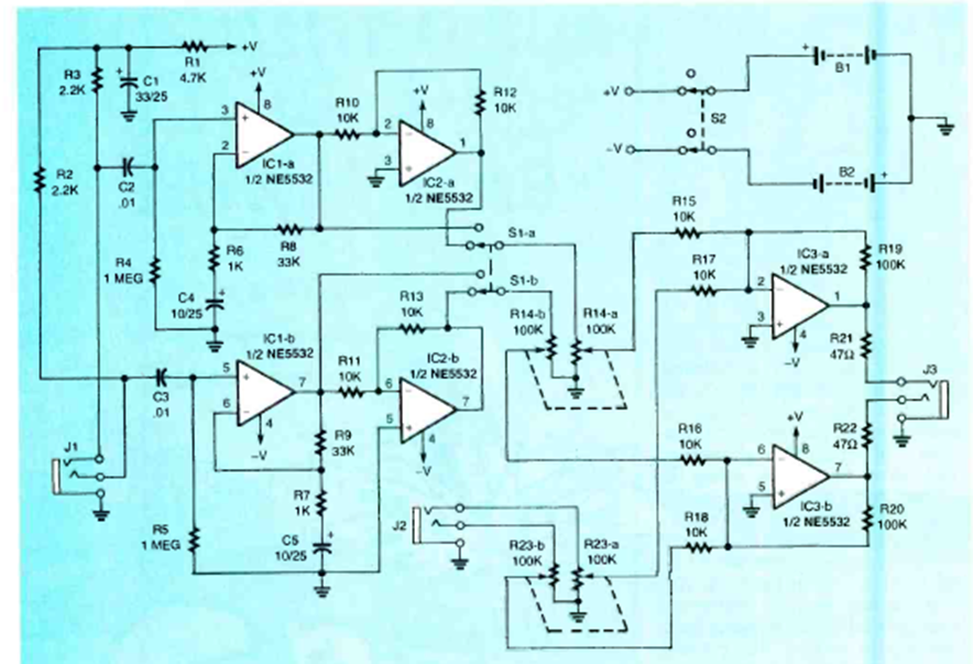
Este circuito fue encontrado en la edición de septiembre de 1997 de la revista Electronics Now. El circuito es para auriculares de baja impedancia alimentados por dos baterías.
La finalidad del circuito mostrado en la figura 1 es simular un tiristor, con el disparo por la...
El circuito presentado puede ser intercalado entre una antena de AM para ondas medias y cortas e...
Es un montaje ultra simple que usted puede hacer con componentes de chatarra. Se trata de un...