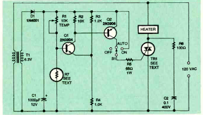
Este circuito se obtuvo de la revista Electronics Now de julio de 1995. El triac depende de la corriente del elemento calefactor y el sensor determinará el potenciómetro de ajuste.
La finalidad del circuito mostrado en la figura 1 es simular un tiristor, con el disparo por la...
El circuito presentado puede ser intercalado entre una antena de AM para ondas medias y cortas e...
Es un montaje ultra simple que usted puede hacer con componentes de chatarra. Se trata de un...