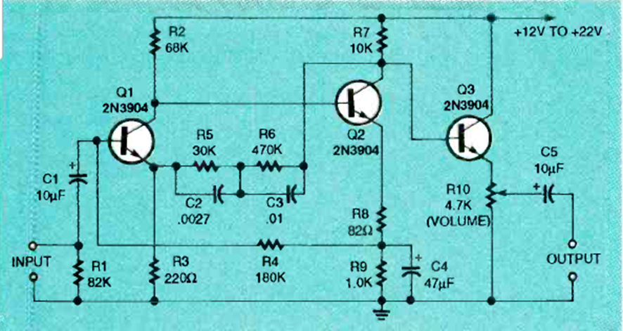
Este circuito preamplificador para cartuchos de tocadiscos se encontró en la edición de marzo de 1994 de la revista Electronics Now. Es compatible con cartuchos magnéticos.
La finalidad del circuito mostrado en la figura 1 es simular un tiristor, con el disparo por la...
El circuito presentado puede ser intercalado entre una antena de AM para ondas medias y cortas e...
Es un montaje ultra simple que usted puede hacer con componentes de chatarra. Se trata de un...