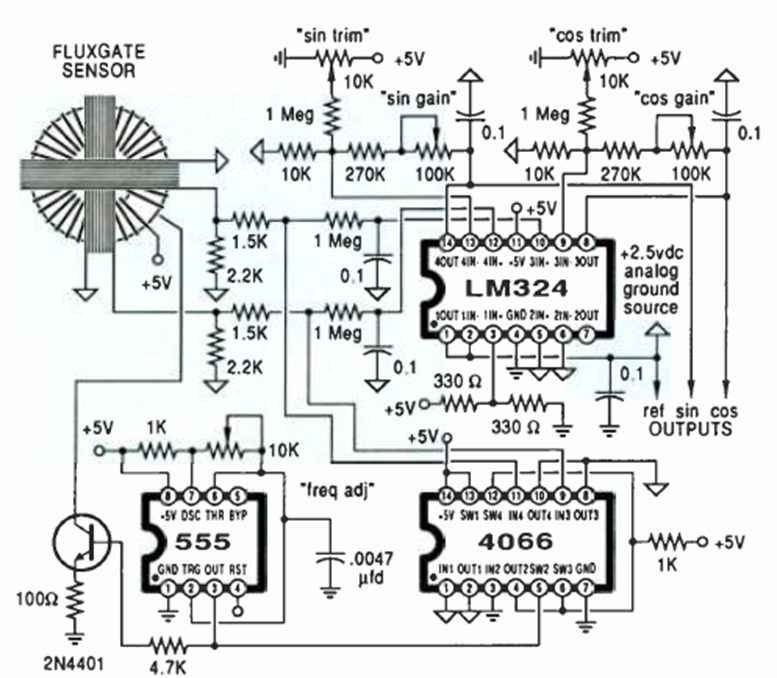
Este circuito es de un artículo de la revista Radio Electronics de diciembre de 1988 que enseña cómo ensamblar una brújula electrónica. La brújula se basa en un transformador de flujo toroidal cuyo campo magnético se altera por el campo terrestre y así detecta la dirección de las líneas de fuerza e indica el Norte.




