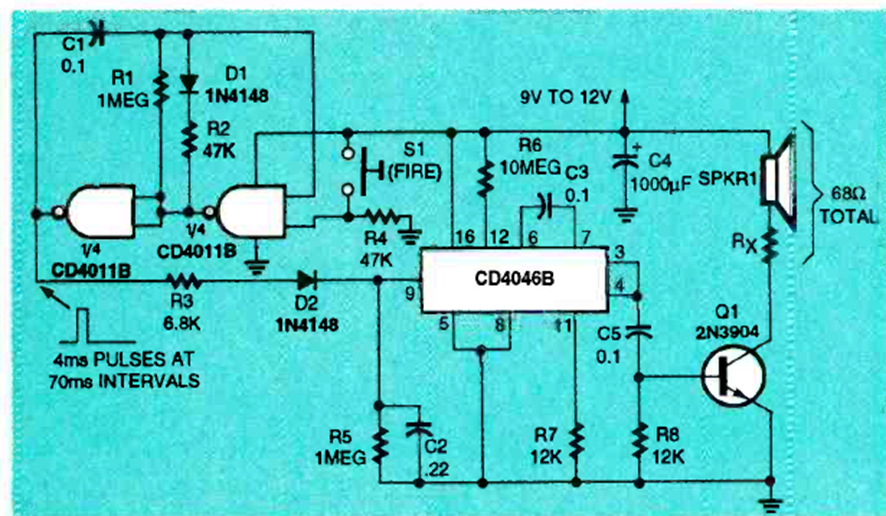
Utilizando un PLL 4046, lo cual no es muy común hoy en día, este circuito fue encontrado en la edición de octubre de 1994 de la revista Electronics Now. La potencia la proporciona el transistor y en este caso es pequeña.
En la figura tenemos la forma de asociar flip-flops en un registro de desplazamiento para obtener una...
La resistencia presentada entre los terminales R de este circuito depende de la programación...
El sentido de rotación del motor M puede ser controlado por un Arduino u otro microcontrolador a través de este...