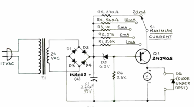
El objetivo de este circuito que encontramos en Radio Electrónica de noviembre de 1986 es determinar el voltaje de un diodo zener. Se pueden seleccionar varias corrientes de prueba.
Este circuito se obtuvo de la documentación anterior y tiene una configuración muy simple de 6 o...
Este circuito está conectado a la entrada de amplificadores y otros equipos de sonido que no...
El componente crítico de este proyecto de una publicación de 1988 es el transformador. La potencia...