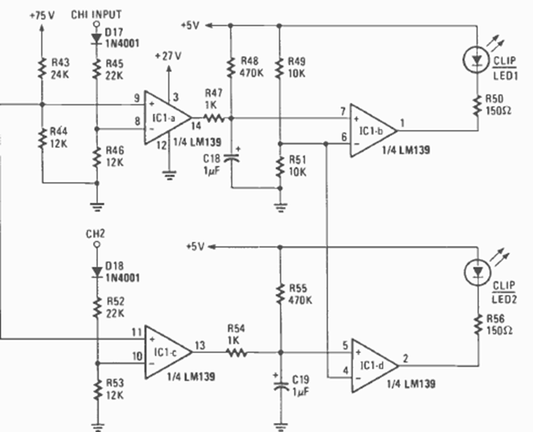
Publicado junto con un amplificador de potencia en Radio Electronics de enero de 1985, este circuito indica sobreexcitación por una señal fuerte que causa distorsión.
Este circuito se obtuvo de la documentación anterior y tiene una configuración muy simple de 6 o...
Este circuito está conectado a la entrada de amplificadores y otros equipos de sonido que no...
El componente crítico de este proyecto de una publicación de 1988 es el transformador. La potencia...