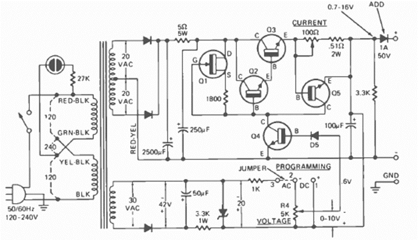
Este es el circuito de una fuente suministrada en kit en ese momento. El circuito está en la revista Radio Electronics de septiembre de 1974.
Este circuito se obtuvo de la documentación anterior y tiene una configuración muy simple de 6 o...
Este circuito está conectado a la entrada de amplificadores y otros equipos de sonido que no...
El componente crítico de este proyecto de una publicación de 1988 es el transformador. La potencia...