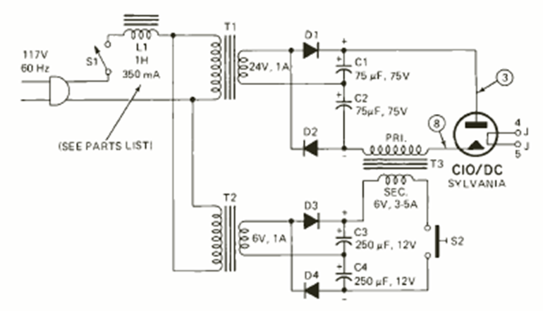
Este es un circuito diferente para un componente del pasado, la lámpara de arco de circonio utilizada en los proyectores. El circuito es de una revista Radio Electronics de agosto de 1972.
Este circuito se encontró en documentación de General Electric de los años 90. El circuito utiliza un...
El circuito presentado opera en el rango de 10 Hz a 1 MHz, basta con elegir C1 de valor apropiado....
Este circuito fue encontrado en una documentación de Raytheon de 1957. El circuito se puede montar con...