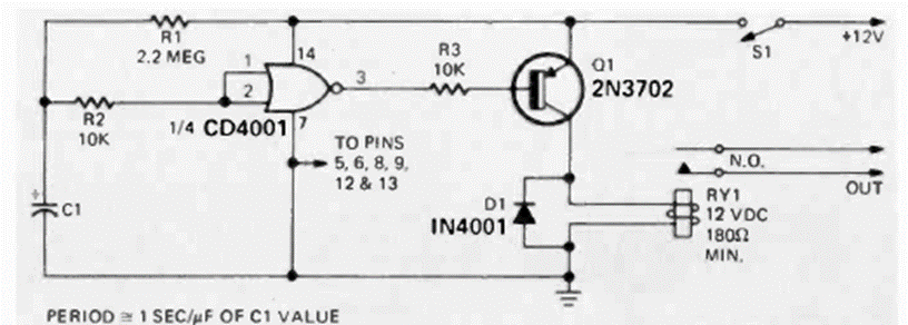
Este circuito activa un relé después de un tiempo dado por C1 y R1. El circuito es de una Radio Electrónica de diciembre de 1974. La tensión del relé es el mismo que la utilizada en la fuente de alimentación.
Este circuito se encontró en documentación de General Electric de los años 90. El circuito utiliza un...
El circuito presentado opera en el rango de 10 Hz a 1 MHz, basta con elegir C1 de valor apropiado....
Este circuito fue encontrado en una documentación de Raytheon de 1957. El circuito se puede montar con...