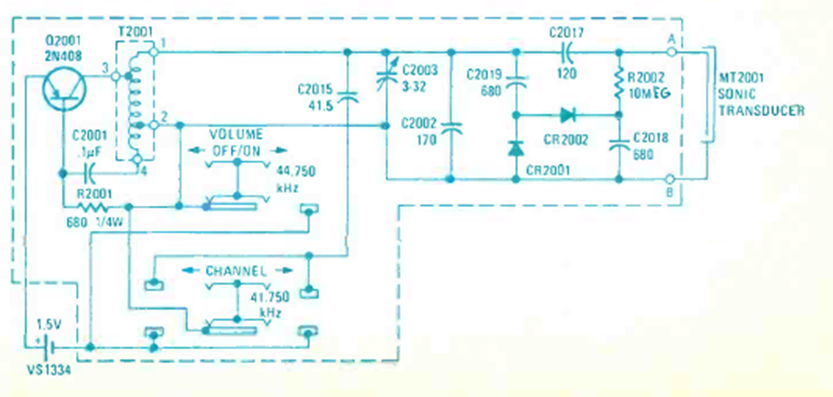
Este circuito de Radio Electronics de diciembre de 1974 se utilizó en televisores en color de la época. Sirve de referencia para los trabajos de restauración. El circuito es de tipo ultrasónico.
Este circuito se encontró en documentación de General Electric de los años 90. El circuito utiliza un...
El circuito presentado opera en el rango de 10 Hz a 1 MHz, basta con elegir C1 de valor apropiado....
Este circuito fue encontrado en una documentación de Raytheon de 1957. El circuito se puede montar con...