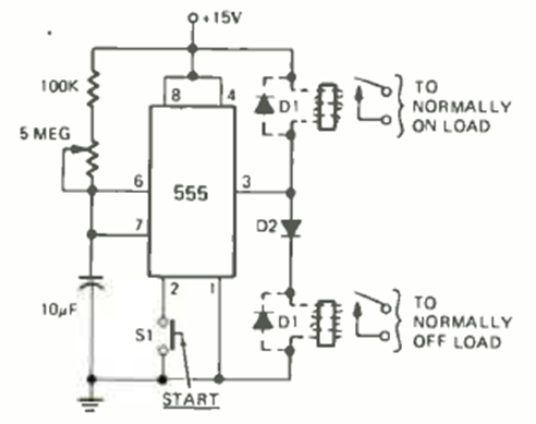
Este circuito de una Radio Electrónica de febrero de 1976 activa el relé de dos formas diferentes según se quiera encender o apagar al finalizar el cronometraje. Se deben utilizar relés sensibles para evitar cargar la salida 555. El tiempo oscila entre 1 segundo y 1 minuto.




