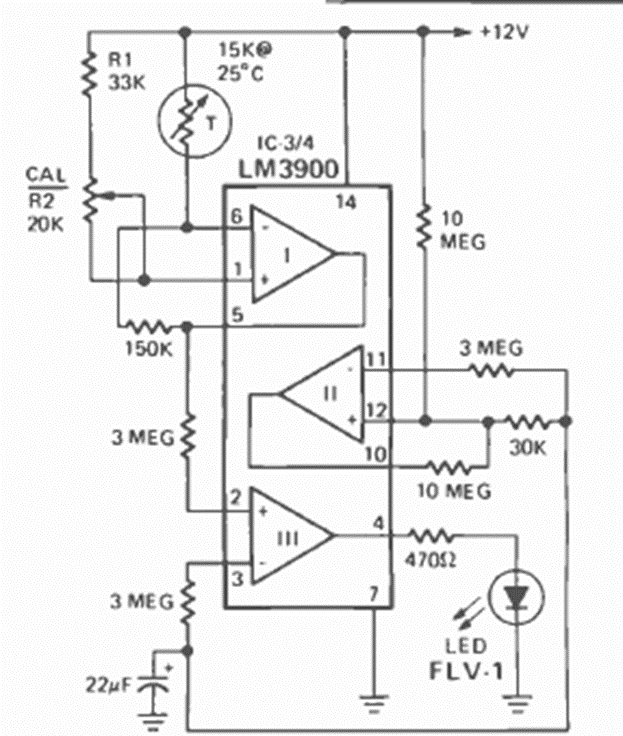
El propósito de este circuito con el LM3900 es detectar la temperatura exterior activando un indicador LED cuando cae por debajo de cero. El circuito es de una revista Radio Electronics de enero de 1975.

El propósito de este circuito con el LM3900 es detectar la temperatura exterior activando un indicador LED cuando cae por debajo de cero. El circuito es de una revista Radio Electronics de enero de 1975.
