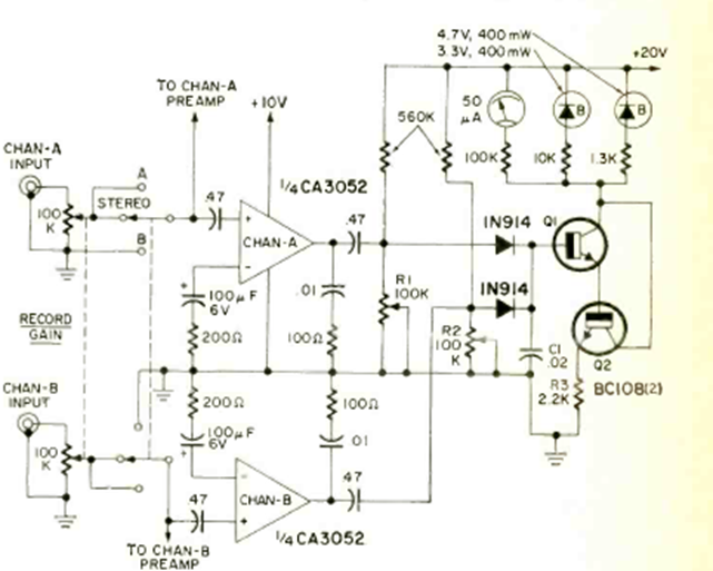
Este medidor-indicador estéreo se encontró en la revista Radio Electronics de agosto de 1971. Los transistores son tipos conocidos y se pueden utilizar los equivalentes plásticos modernos BC548.
Se pueden obtener corrientes de unas pocas decenas de miliamperes con esta fuente simple que hace...
En la figura tenemos un circuito informático analógico publicado en la revista Radio Electronics de junio...
Este útil circuito sirve para probar el aislamiento de cables, electrodomésticos, fugas en...