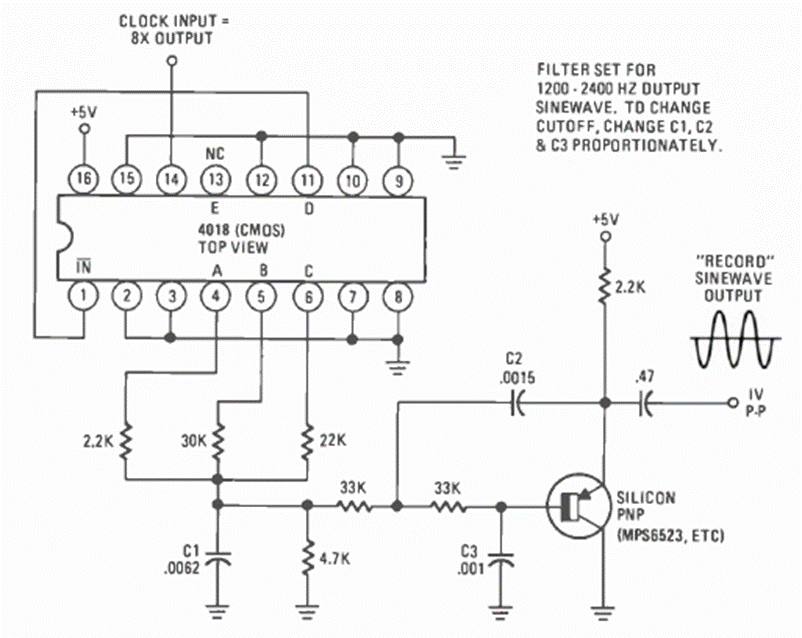
En la figura tenemos la forma de generar una señal sinusoidal utilizando un circuito integrado CMOS. El circuito es de una Radio Electronics de noviembre de 1976. La frecuencia depende de los condensadores.
Se pueden obtener corrientes de unas pocas decenas de miliamperes con esta fuente simple que hace...
En la figura tenemos un circuito informático analógico publicado en la revista Radio Electronics de junio...
Este útil circuito sirve para probar el aislamiento de cables, electrodomésticos, fugas en...