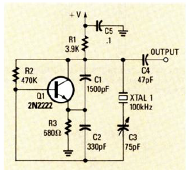
La frecuencia de este oscilador depende del cristal. El transistor admite equivalentes y la alimentación puede estar entre 3 y 15 V dependiendo del transistor.

La frecuencia de este oscilador depende del cristal. El transistor admite equivalentes y la alimentación puede estar entre 3 y 15 V dependiendo del transistor.
