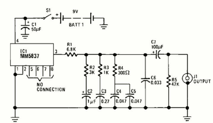
Este circuito lo encontramos en la revista Radio Electronics de enero de 1978. El circuito integrado es de la época y se alimenta con una batería de 9 V. La señal se debe aplicar a un amplificador.
El circuito presentado en la figura 1 posibilita el control de motores de corriente continua de varios...
El principio de funcionamiento de este circuito es el mismo que el de un cargador convencional de...
Este oscilador TTL utiliza un resonador cerámico como elemento de fijación de la frecuencia. El...