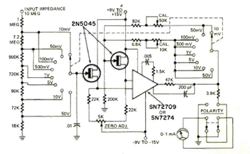
Este circuito fue encontrado en la revista Radio Electronics de septiembre de 1972. El circuito utiliza un amplificador operacional de la época y utiliza una fuente simétrica de 9 V.
El circuito presentado en la figura 1 posibilita el control de motores de corriente continua de varios...
El principio de funcionamiento de este circuito es el mismo que el de un cargador convencional de...
Este oscilador TTL utiliza un resonador cerámico como elemento de fijación de la frecuencia. El...