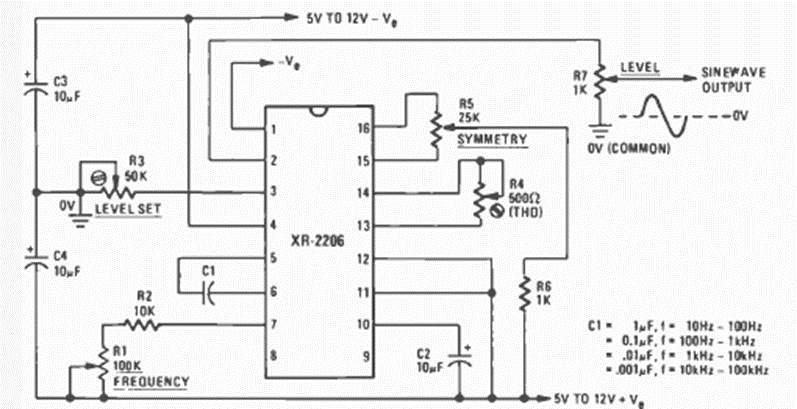
En la figura vemos cómo utilizar el XR2206 para generar señales sinusoidales de una forma diferente. El circuito es de una Radio Electrónica de abril de 1977. Se indica fuente de alimentación.
Este circuito genera una señal de pequeña potencia en el rango superior de la gama de VHF. La...
Ya hemos descrito en nuestro sitio y en nuestras publicaciones diversas versiones del juego del...
La acción rápida de conmutación del 4093 ayuda a obtener un circuito de interruptor nocturno que no se...