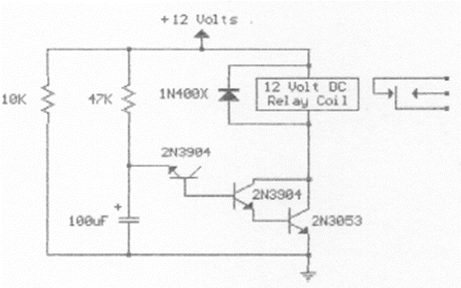
Este circuito enciende una carga externa después de un cierto intervalo dado por el capacitor. El circuito es de documentación de los años 80. La carga depende del relé utilizado.
Este circuito genera una señal de pequeña potencia en el rango superior de la gama de VHF. La...
Ya hemos descrito en nuestro sitio y en nuestras publicaciones diversas versiones del juego del...
La acción rápida de conmutación del 4093 ayuda a obtener un circuito de interruptor nocturno que no se...