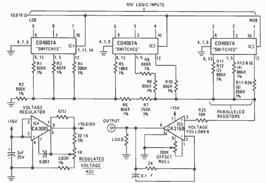
Utilizando circuitos CMOS y amplificadores operacionales de la época, este circuito fue encontrado en la revista Radio Electronics de septiembre de 1977. El circuito se alimenta con una fuente de alimentación de 15 V.
Los peces pueden ser atraídos por el zumbido que imita el debatir de un insecto en el agua. Este...
Los reguladores de tensión de 5 a 15 V para las corrientes de 1 A, se pueden obtener fácilmente en forma...
Utilizando como base un transistor PNP de germanio o silicio de cualquier tipo, aprovechado de...