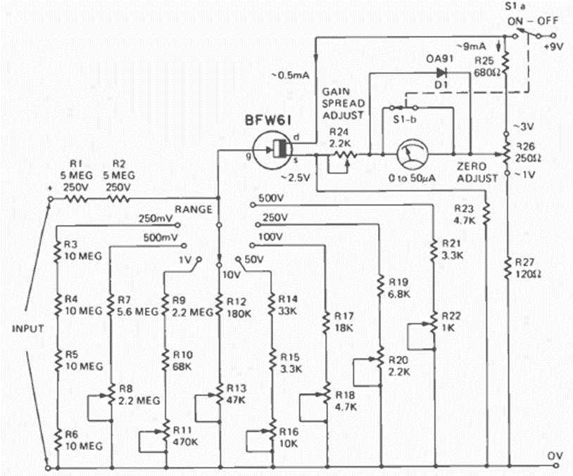
Este bonito circuito con indicador analógico fue encontrado en la revista Radio Electronics de enero de 1974. El circuito tiene 8 escalas con ajustes individuales. El instrumento es de 50 uA.
Los peces pueden ser atraídos por el zumbido que imita el debatir de un insecto en el agua. Este...
Los reguladores de tensión de 5 a 15 V para las corrientes de 1 A, se pueden obtener fácilmente en forma...
Utilizando como base un transistor PNP de germanio o silicio de cualquier tipo, aprovechado de...