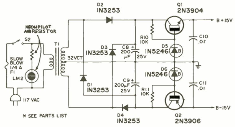
Este circuito fue encontrado en la revista Radio Electrónica de febrero de 1971. Está indicado para alimentar el circuito anterior, proporcionando una corriente máxima de unos 50 mA.
Los circuitos de alta frecuencia, como los que operan con señales de FM, son críticos no debiendo...
Las lámparas neón son elementos activos de circuitos que se caracterizan por presentar una región de...
Muchos proyectos que utilizan circuitos integrados de amplificadores operacionales, como el 741,...