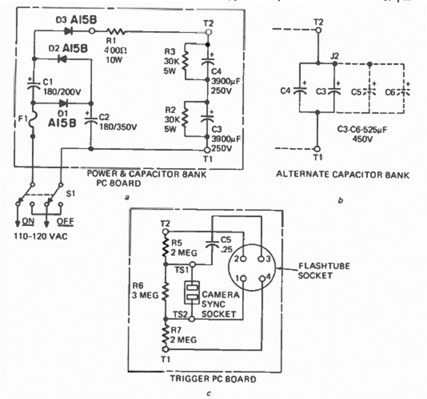
Este circuito para lámparas de xenón de alta potencia se encontró en la revista Radio Electronics de noviembre de 1974. El proyecto se describió en un artículo.
Los circuitos de alta frecuencia, como los que operan con señales de FM, son críticos no debiendo...
Las lámparas neón son elementos activos de circuitos que se caracterizan por presentar una región de...
Muchos proyectos que utilizan circuitos integrados de amplificadores operacionales, como el 741,...