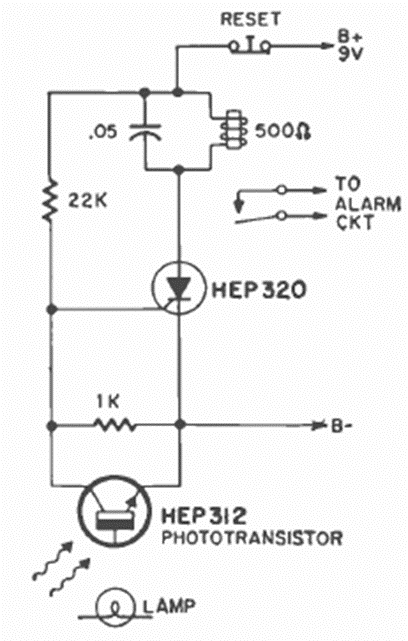
Esta alarma de paso se encontró en la revista Radio Electronics de abril de 1971. En lugar de R1, se puede usar un potenciómetro de 47k para ajustar la sensibilidad según el fototransistor utilizado.

Esta alarma de paso se encontró en la revista Radio Electronics de abril de 1971. En lugar de R1, se puede usar un potenciómetro de 47k para ajustar la sensibilidad según el fototransistor utilizado.
