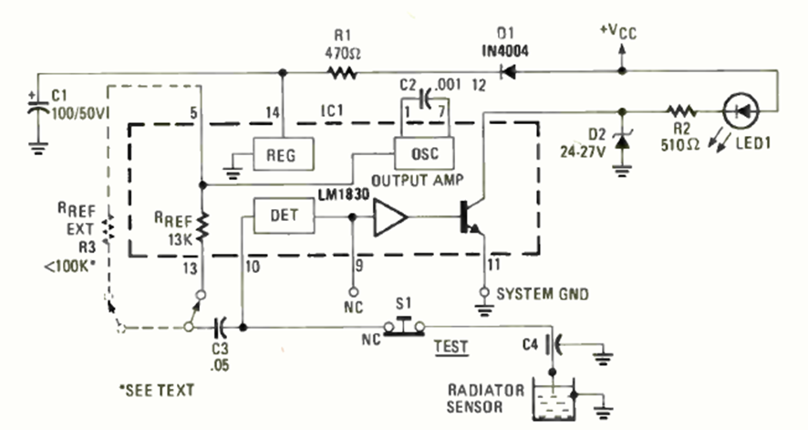
Hallado en la revista Radio Electronics de octubre de 1979, el propósito de este circuito es monitorear el nivel de refrigerante en el radiador del automóvil. El circuito está basado en el LM1830.
Objetivo: Producir un tono audible de advertencia cuando un nivel lógico alto TTL se aplica en su...
A falta de un circuito para amplificar las señales de un termopar en un control de temperatura u otra...
El circuito anterior puede ser controlado por la luz si utilizamos el LDR como sensor. Se trata de...