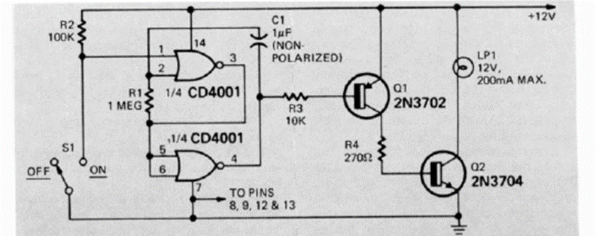
Este pulsador de lámpara incandescente que utiliza CMOS se encontró en la revista Radio Electronics de diciembre de 1974. Los transistores son tipos de tiempo y Q2 depende de la potencia de la lámpara.
Si el lector dispone de un microamperímetro o miliamperímetro sensible, puede utilizarlo en el...
Este circuito utiliza, además del transistor unijuntura, otro dispositivo semiconductor que...
Este circuito utiliza como estándar de frecuencia un filtro cerámico del tipo encontrado en radios de FM,...