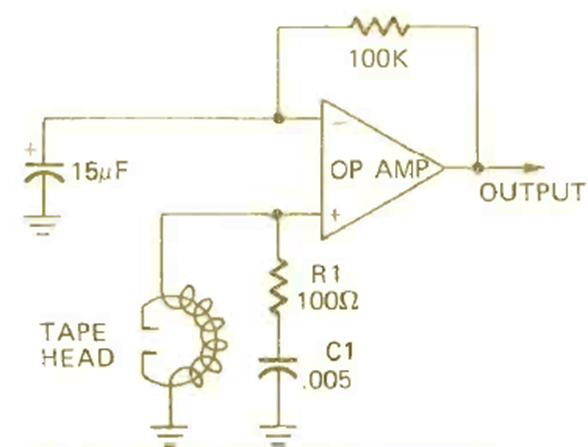
En la figura vemos cómo utilizar un amplificador operacional con un cabezal de baja impedancia. La ganancia viene dada por la resistencia de 100 k. El circuito es de una Radio Electronics de diciembre de 1972.

En la figura vemos cómo utilizar un amplificador operacional con un cabezal de baja impedancia. La ganancia viene dada por la resistencia de 100 k. El circuito es de una Radio Electronics de diciembre de 1972.
