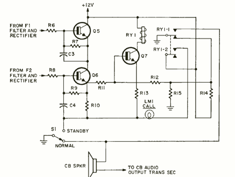
Este Squelch o silenciador para receptores de la banda de 11 metros lo encontré en la revista Radio Eklectronics de noviembre de 1971. El circuito corta la señal para que no haya silbido cuando no estás hablando.
Si el lector dispone de un microamperímetro o miliamperímetro sensible, puede utilizarlo en el...
Este circuito utiliza, además del transistor unijuntura, otro dispositivo semiconductor que...
Este circuito utiliza como estándar de frecuencia un filtro cerámico del tipo encontrado en radios de FM,...