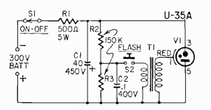
Este circuito enciende una lámpara de xenón alimentada por una batería de 300 V. El circuito es de Radio Electronics de noviembre de 1964 y se utilizaba para asustar a la gente. Se puede diseñar con un inversor alimentado por batería.
Si el lector dispone de un microamperímetro o miliamperímetro sensible, puede utilizarlo en el...
Este circuito utiliza, además del transistor unijuntura, otro dispositivo semiconductor que...
Este circuito utiliza como estándar de frecuencia un filtro cerámico del tipo encontrado en radios de FM,...