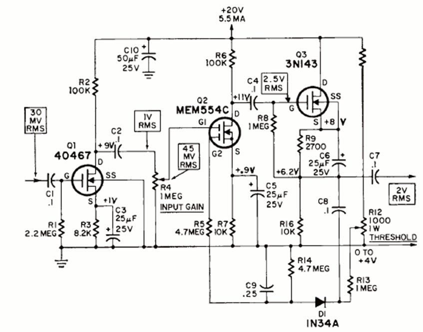
Este circuito MOSFET para aplicaciones de micrófono se encontró en la revista Radio Electronics de diciembre de 1969. Los transistores utilizados son poco comunes hoy en día.
El Niervo-teste es un juego electrónico tradicional. El jugador debe pasar una argolla de metal...
El circuito presentado acciona un relé después de un tiempo ajustado en P1. Con los valores de los...
Con este circuito es posible probar transistores unijuntura (TUJ o UJT) como, por ejemplo, los más...