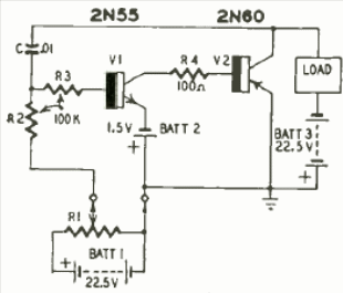
Este circuito se encontró en la revista Radio Electronics de diciembre de 1957 en la sección de patentes. Describe una forma diferente de controlar la frecuencia de un multivibrador.

Este circuito se encontró en la revista Radio Electronics de diciembre de 1957 en la sección de patentes. Describe una forma diferente de controlar la frecuencia de un multivibrador.
