La protección de circuitos de corriente continua contra exceso de corriente a través del sensor de la potencia consumida es una tecnología importante utilizada en los equipos portátiles alimentados por batería, por ser más precisa y segura. Maxim ofrece algunas soluciones interesantes que se demuestran en su Application Note 3669. En este artículo, resumimos estas aplicaciones, dando dos circuitos prácticos. Más información en www.maxim-ic.com/an3669 . (2006)
La tensión principal de alimentación de un portátil cae cuando se desconecta la fuente de alimentación externa. Esto ocurre porque la tensión de la batería es normalmente menor que la suministrada por la fuente externa. Incluso la tensión de una batería de litio-Ion cae de 4,1 V cuando está completamente cargada a menos de 3 V cuando está cerca de la descarga. Así, un protector de circuito que sensorice la potencia es preferible para esos sistemas, en el cual la potencia es limitada y la fuente de tensión no es constante.
La idea básica del sistema protector por sensor de potencia es la siguiente: la potencia drenada por una carga es dada por la tensión en la carga multiplicada por la corriente en la misma carga. Así, un circuito que monitorea potencia debe incluir un circuito de sensor de corriente, con una salida de tensión y un multiplicador analógico. De esta forma, la tensión proporcional a la corriente en la carga es multiplicada por la tensión en la carga, obteniéndose entonces una tensión proporcional a la potencia consumida por el circuito alimentado, conforme muestra la figura 1.
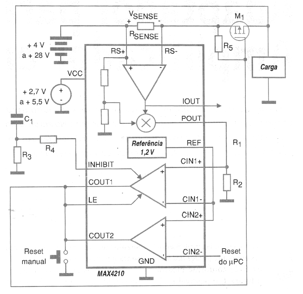
La Maxim dispone de circuitos que reúnen estas funciones, posibilitando así la elaboración de circuitos de protección. Uno de estos circuitos es el MAX4210 que se muestra en la figura 2.

Los resistores R1 y R2 programan la tensión que se obtendrá en la salida en función de la potencia en la carga para que un dispositivo de protección sea accionado. La otra alternativa para un circuito de protección es dada por el MAX4211, cuya configuración básica se muestra en la figura 3.
Este circuito puede detectar sobrecargas de una forma mucho mejor que los que sólo detecta fallos de corriente. Sus aplicaciones incluyen portátiles, baterías inteligentes, y fuentes de alimentación de alta confiabilidad. El circuito interrumpe el correcto para la carga cuando el sistema de protección detecta una sobrecarga.
Cuando se detecta un fallo, el MOSFET M1 se apaga y permanece en estas condiciones hasta que el reset manual se activa o un nivel lógico alto aplicado a la entrada CIN2. Se puede también resectar el circuito interrumpiéndose y conectando la alimentación, lo que hace que el pasador LE vaya al nivel bajo desbloqueando la salida del comparador OUT1.
La red RC formada por los componentes R3-R4 y C1, conectada al comparador, previene que falsas variaciones de tensión sean detectadas en presencia de un transitorio.





