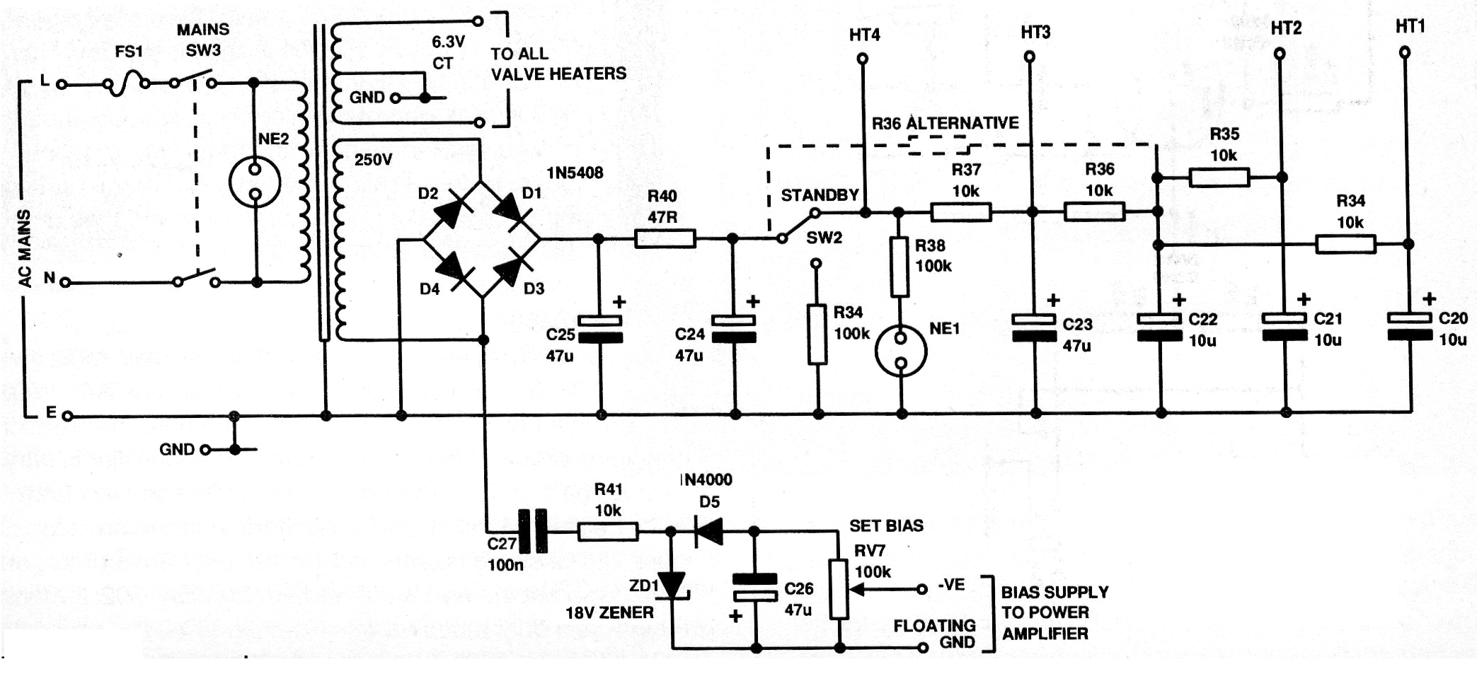
Esta es la fuente de alimentación para el preamplificador descrito en otro articulo del sitio. El circuito tiene por elemento crítico el transformador y en lugar de válvula rectificadora, se emplea una solución moderna que no afecta la calidad de sonido, que es el uso de diodos rectificadores. Observe que las tensiones en este circuito son altas.




