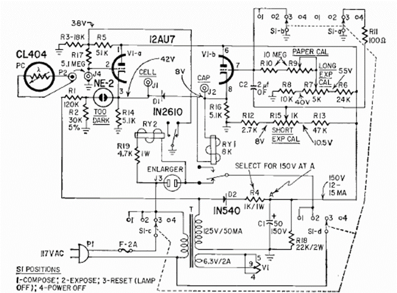
Este sofisticado temporizador fue publicado en la revista Radio Electronics en febrero de 1964 en un artículo que describía su montaje. El circuito tiene largos espacios determinados por los condensadores. Originalmente estaba indicado para aplicaciones en fotografías midiendo tiempos de exposición.




