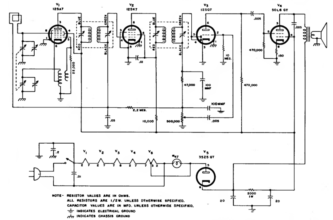
La configuración de este receptor AM de 5 válvulas para banda de ondas medias es de tipo bastante común en la época con los filamentos conectados en serie.
El circuito que se muestra a continuación muestra una aplicación lineal del FET de potencia, donde...
El circuito presentado puede ser intercalado entre una antena de AM para ondas medias y cortas e...
Aumente la intensidad del sonido de su bocina piezoeléctrica con el circuito que presentamos. Este oscilador...