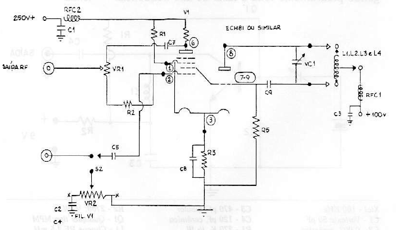
Un circuito clásico es el de A. W. Wood. Utiliza una válvula triodo hexodo tipo ECH 81 o similar. El interesante de este circuito es que hay detalles constructivos completos que permitirán al lector construir realmente el generador. La construcción de bobinas (cosa hoy relegada al abandono) es muy importante para quien desea construir transmisores.
Familiarizarse con el dimensionamiento de las inductancias, ajustarlas, hacer oscilar, todo esto es muy importante para dar una sólida base a aquellos que realmente desean conocer transmisión.
- R1 - 100 k R2 - 1 meg R3 - 300 R4 - 47 k R5 - 68 k VR1 - 250 k
VR2 - 500 PFC - 2,5 mH C1 - 0,0005 cerámica C2 - 0,01 cerámica C3 - 0,01 cerámica C4 - 0,002 cerámica
C5 - 0,01 cerámica C6 - 0,01 cerámica C7 - 0,02 cerámica C8 - 0,01 cerámica C9 - 50 pF VC1 - 500 pF, variable
De ahí la razón de este circuito, que puede parecer un poco obsoleto, por ser valvular, pero los lectores no deben olvidar que en materia de transmisión las válvulas continúan siendo bien actuales, como ya dijimos antes.
El circuito oscilante es el tradicional Hartley, y todas las bobinas, en un total de 4, tienen toma central. El alcance de frecuencias va desde 200 KHz hasta 35 MHz, más que suficiente para el ajuste de receptores en la parte de RF y FI.
La modulación de este generador puede ser externa, a través del terminal así designado y movimiento de la llave S2; o la modulación puede ser interna cuando se utiliza una tensión alternativa (de alimentación del filamento) a través del potenciómetro VR2. En este caso la frecuencia de modulación es de 60 Hz. Las bobinas deben enrollarse sobre tubos de material aislante a radiofrecuencia. Los tubos de PVC utilizados para la tubería de agua no sirven. El diámetro de estos tubos debe ser de 31 mm por una extensión de 75 mm (1-1 / 4 "X 3"). Los detalles de construcción están en la tabla III.




