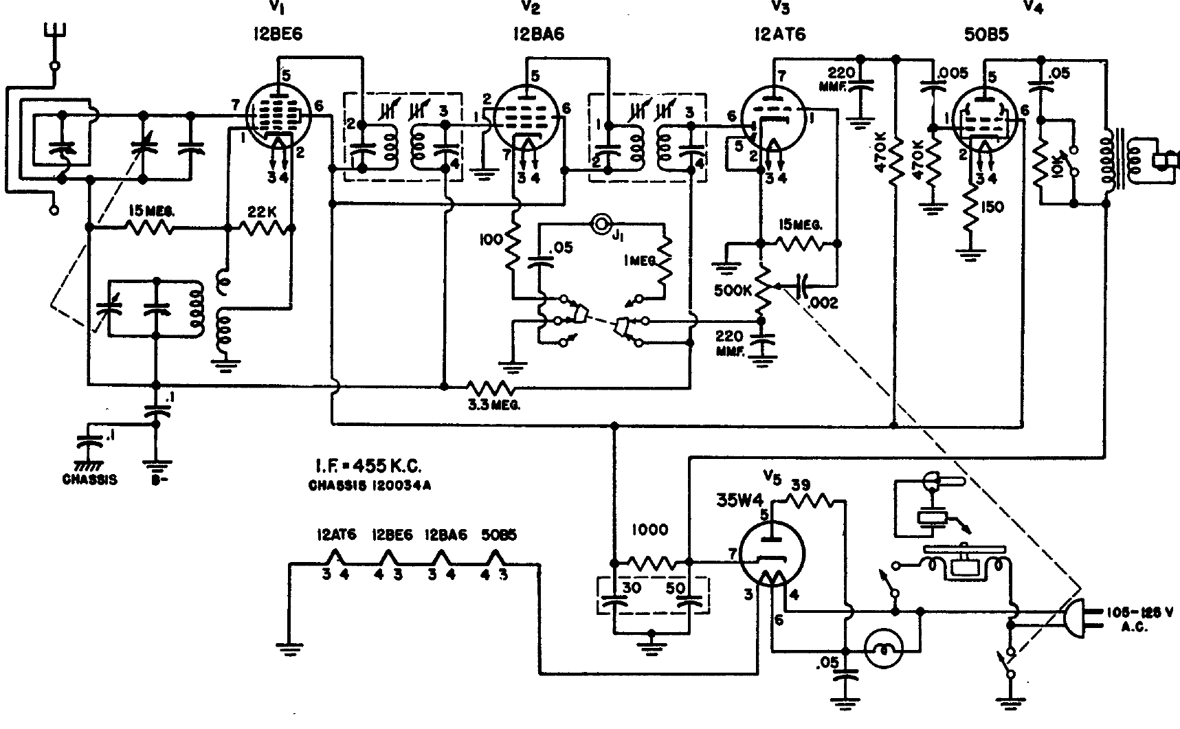
Este receptor, con configuración tradicional en la época, tenía 5 válvulas con los filamentos conectados en serie. La antena era de marco con opción para antena externa. El receptor captaba el rango de ondas medias y tenía entrada para tocadiscos.
Las radios transistorizadas simples se pueden hacer en infinitas configuraciones. Presentamos una...
Este reforzador de señales permite mejorar la recepción de su radito de ondas medias y cortas (no...
Muchos proyectos que hacen uso de transistores y circuitos integrados son alimentados por una...