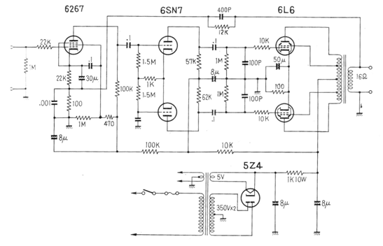
Este amplificador utiliza válvulas 6L6 para proporcionar una potencia de audio de 10 W con excelente calidad. El circuito utiliza un transformador especial en la salida y se da la fuente de alimentación. Encontramos este esquema en una publicación de 1961.




