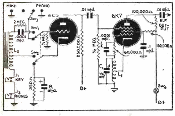
Encontrado en un Radio Craft de 1943, este circuito es tanto un transmisor de fonógrafo que envía señales desde un tocadiscos a una radio cercana como un oscilador para practicar la telegrafía. El circuito opera en un rango determinado por la bobina. La fuente de alimentación no se dio.




