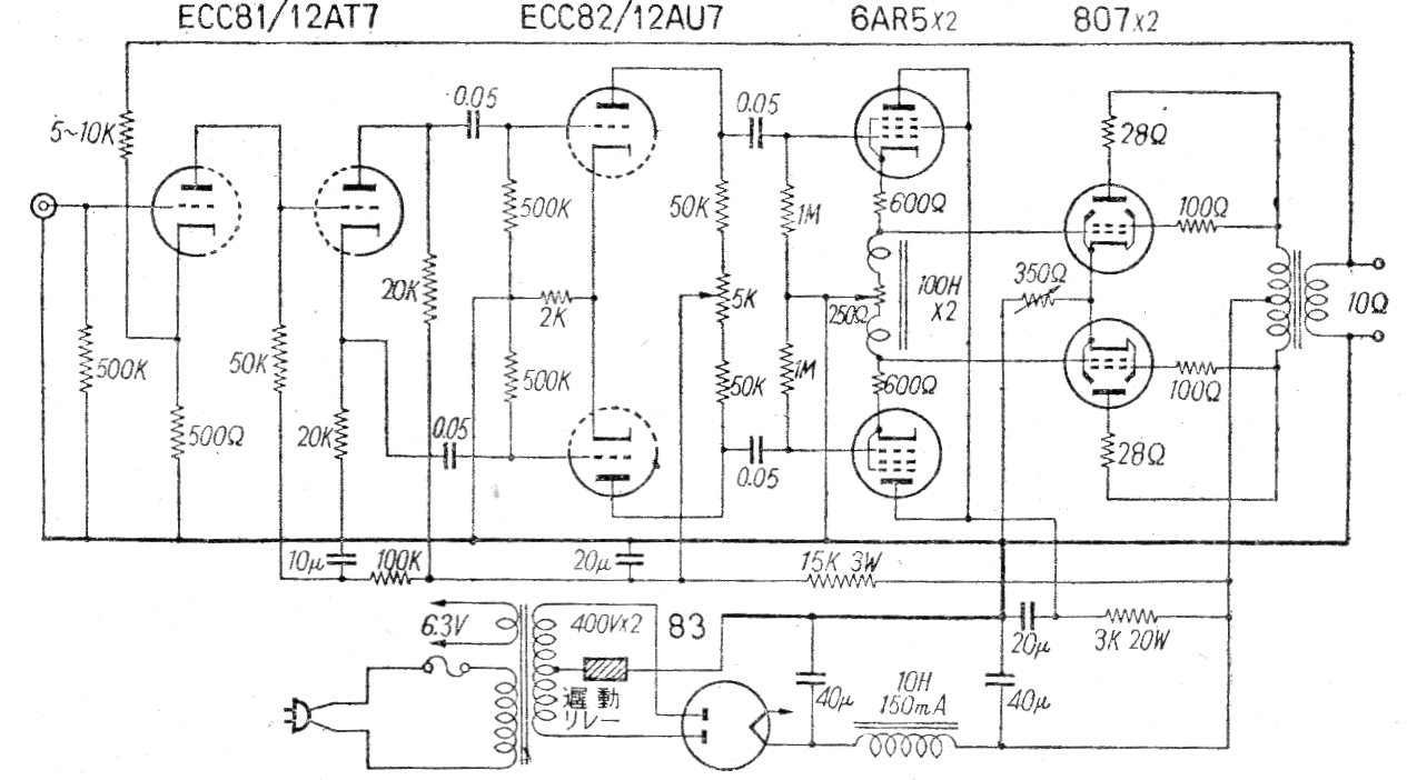
Este amplificador de más de 60 W fue encontrado en una documentación japonesa de 1955. El circuito utiliza las válvulas de transmisión 807 en push-pull clase B con excelente rendimiento y calidad de sonido. Se incluye la fuente de alimentación.
Las radios transistorizadas simples se pueden hacer en infinitas configuraciones. Presentamos una...
Este reforzador de señales permite mejorar la recepción de su radito de ondas medias y cortas (no...
Muchos proyectos que hacen uso de transistores y circuitos integrados son alimentados por una...