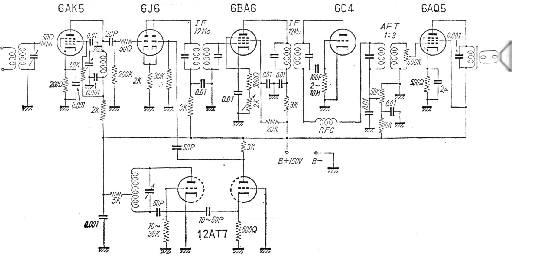
Este receptor super-heterodino para el rango de los 50 MHz se obtuvo en una documentación japonesa de los años 60. El circuito no incluye la fuente de alimentación ni los detalles de las bobinas. Observe la frecuencia utilizada en el FI.
El circuito que se muestra a continuación muestra una aplicación lineal del FET de potencia, donde...
El circuito presentado puede ser intercalado entre una antena de AM para ondas medias y cortas e...
Aumente la intensidad del sonido de su bocina piezoeléctrica con el circuito que presentamos. Este oscilador...